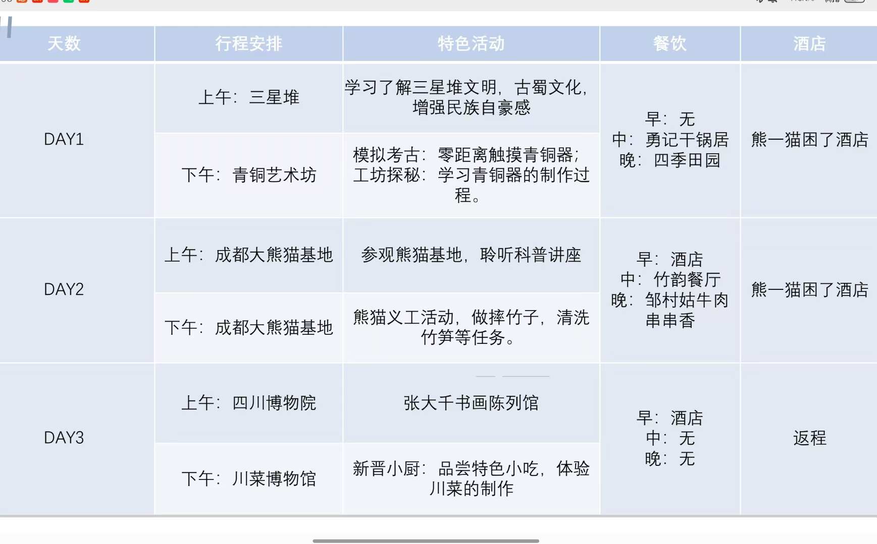
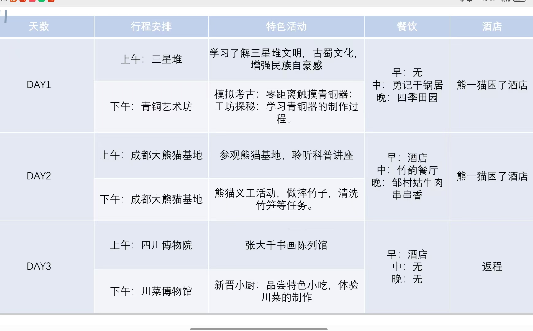
第一天:三星堆
• 上午:前往三星堆,学习了解三星堆文明和古蜀文化,增强民族自豪感。
• 中午:勇记干锅居用餐。
• 下午:继续在三星堆参观。
• 晚上:入住四季田园酒店。
第二天:成都大熊猫基地
• 上午:在成都大熊猫基地参观,聆听科普讲座。
• 中午:在竹韵餐厅用餐。
• 下午:参与大熊猫义工活动,包括做摔竹子、清洗竹笋等任务。
• 晚上:入住邹村姑牛肉串串香酒店。
第三天:四川博物院和川菜博物馆
• 上午:前往四川博物院,参观张大千书画陈列馆等展馆。
• 中午:无特定安排。
• 下午:前往川菜博物馆,体验新晋小厨、品尝特色小吃,了解川菜的制作。
• 晚上:无特定安排,之后返程。

文化特色:涵盖三星堆古蜀文明、四川博物院历史文化、大熊猫基地科普知识和川菜博物馆的川菜文化深度体验四川独特文化魅力。
特色体验:包括三星堆模拟考古和青铜器制作探秘、熊猫基地义工活动、川菜博物馆的烹饪体验和品尝。
丰富行程:三天行程充实,涵盖人文历史、可爱萌宠和美食体验,满足不同游客兴趣。
贴心提示:为游客准备详细注意事项,从证件准备、衣物穿着到参观行为规范,保障旅行顺利。
优质参观指导:提供各景点门票、开放时间、讲解预约等实用信息,方便游客游览。
第一天:
酒店--三星堆博物馆--午餐--青铜艺术坊--晚餐--酒店
• 7:00 - 8:00:在酒店享用早餐后,准备出发。
• 9:00 - 12:00:到达成都三星堆博物馆,学习了解三星堆文明和古蜀文化,增强民族自豪感。
• 12:00 - 13:00:在勇记干锅居享用午餐。
• 13:00 - 15:00:前往青铜艺术坊。
• 15:00 - 17:00:在青铜艺术坊进行模拟考古,零距离触摸青铜器,并且探秘工坊,学习青铜器的制作过程。
• 17:00 - 18:00:前往四季田园。
• 18:00 - 19:30:在四季田园享用晚餐,之后入住熊 - 猫困了酒店。

第二天
• 7:00 - 8:00:在酒店享用早餐后,准备出发。
• 9:00 - 11:00:到达成都大熊猫基地,参观基地并聆听科普讲座。
• 11:00 - 12:30:在竹韵餐厅享用午餐。
• 12:30 - 15:00:在成都大熊猫基地参加熊猫义工活动,进行做摔竹子、清洗竹笋等任务。
• 15:00 - 17:00:继续在大熊猫基地自由参观。
• 17:00 - 18:00:前往邹村姑牛肉串串香。
• 18:00 - 19:30:在邹村姑牛肉串串香享用晚餐,之后返回酒店休息。


第三天
• 7:00 - 8:00:在酒店享用早餐后,准备出发。
• 9:00 - 12:00:到达成都市四川博物院,参观张大千书画陈列馆。
• 12:00 - 13:00:自行在博物院附近解决午餐。
• 13:00 - 14:00:前往川菜博物馆。
• 14:00 - 17:00:在川菜博物馆参与新晋小厨活动,品尝特色小吃并体验川菜的制作。
• 17:00 - 18:00:在川菜博物馆附近自由活动。
• 18:00之后:结束行程,准备返程





交通
• 往返使用[具体交通工具,如飞机经济舱,当地交通根据行程安排使用[舒适型旅游大巴或其他合适交通工具,保证一人一座。
住宿
• 全程入住[酒店星级或类型,如四星级酒店或当地特色民宿],标准间或大床房,房间干净整洁,配备基本的洗漱用品、空调、电视等。
餐饮
• 包含行程中注明的早餐,正餐标准为[每餐每人的费用标准,如 50 元/人],以当地特色美食为主,荤素搭配,保障饮食卫生。
景点
• 包含行程内所列景点的首道门票,确保游客正常游览。
导游服务
• 专业导游全程陪同,提供优质讲解和贴心的旅途协助。
保险
• 为每位游客购买[具体保险类型和保额,如旅游意外险保额 30 万]。
• 创新性:提供独一无二的行程,如三星堆模拟考古与青铜器制作探秘、熊猫基地义工体验、川菜博物馆烹饪实践,将传统观光升级为深度参与。而且对各景点特色活动的整合是全新的尝试,为游客带来新奇感。
• 个性化:深入了解每位游客需求,无论是文化痴迷者、亲子家庭,还是美食探索家,都能获得量身定制的行程安排。从景点选择、活动参与到餐饮推荐,都极具针对性。
• 专业性与全面性:熟知每个景点的门票信息、开放时间、最佳游览方式,甚至连讲解预约和志愿者讲解时间都了如指掌。提供的注意事项涵盖证件、着装、参观规范等各个方面,像专业导游与贴心管家的完美结合,保障游客旅途无忧。
• 深度体验保障:与各景点深度合作,确保游客能深度参与特色活动,如能让游客近距离接触大熊猫保育工作、亲手制作川菜,这是其他旅游产品难以实现的,让游客拥有独一无二的旅行记忆。
交通费用
• 往返旅游目的地的大交通费用,如机票、火车票等,这是行程开始和结束的必要支出。
• 旅游目的地内的交通费用,包括旅游大巴的包车费用、接送机费用等,保障游客在当地的正常出行。
住宿费用
• 行程中所安排的各晚住宿费用,根据不同的旅游产品和行程安排,住宿标准会有所不同,如星级酒店、特色客栈等。
餐饮费用
• 通常包含行程中注明的早餐,部分旅游行程还会提供部分正餐,如午餐或晚餐,其费用也包含在总价中。
景点门票费用
• 涵盖行程中所列景点的首道门票费用,让游客能够顺利进入景区参观游览。
导游服务费用
• 支付给专业导游的服务费用,导游会在行程中提供讲解、引导、协调等服务,帮助游客更好地了解旅游目的地和安排行程。
保险费用
• 为游客购买的旅游保险费用,一般包括意外保险、医疗保险等,为游客在旅途中提供一定的保障。
个人消费
• 购物消费,如购买纪念品、特产、高端商品等费用需游客自行承担。
• 其他个人支出,像酒店内的洗衣、电话、收费电视等服务费用,以及个人娱乐消费,如在酒吧、夜总会等场所的消费等。
未明确列入行程的费用
• 未包含在行程内的餐饮费用,如自由活动期间的用餐,以及因个人口味偏好额外点单产生的费用等。
• 未在行程中安排的景点门票及相关费用,包括行程外景点的门票、景区内的二次消费项目,如游乐设施、表演等的门票费用。
特殊需求费用
• 因个人身体原因产生的特殊交通需求费用,如需要单独的轮椅、担架等设备的租赁费用。
• 特殊住宿需求产生的费用,如要求升级房型、增加床位等的额外费用。
不可抗力导致的费用
• 因不可抗力因素,如自然灾害、政治因素等导致行程变更所产生的费用,如额外的交通、住宿等费用需游客自行承担。
1. 游客咨询与意向确认
- 游客通过海报上的咨询电话、网站在线客服或者其他推广渠道联系我们,了解旅游产品的详细信息。旅游管家热情解答游客关于行程安排、费用、服务内容等方面的问题,确认游客的出行意向。
2. 发送签约链接
- 旅游管家通过电子邮件或者短信的方式,向有签约意向的游客发送线上签约链接。签约链接指向我们专门的电子签约平台,平台界面简洁、操作方便,有明确的指引。
3. 游客注册与登录(如有需要)
- 如果游客是首次使用签约平台,需要进行简单的注册流程,输入手机号码、设置密码等信息。注册成功后,使用注册信息登录平台。对于老用户,直接使用已有账号登录。
4. 查看并确认合同内容
- 登录后,游客可以在平台上看到本次旅游服务的电子合同。合同内容详细包括行程安排(具体到每天的景点、活动、用餐、住宿)、服务费用明细、双方权利义务、退款政策、争议解决方式等重要信息。游客仔细阅读合同内容,如有疑问可以随时联系旅游管家。
5. 电子签名
- 游客确认合同内容无误后,使用平台提供的电子签名功能进行签名。可以是手写签名(通过触摸屏幕或者使用鼠标绘制),也可以选择系统预设的签名样式。同时,系统会自动记录签名的时间和 IP 地址等信息,保证签名的真实性和合法性。
6. 公司方签署与合同生效
- 游客完成签名后,旅游公司方在后台对合同进行审核和签署。公司方签署完成后,电子合同正式生效。系统会自动向游客发送合同生效的通知,同时游客可以在平台上下载和保存电子合同副本,以备后续查阅。
7. 支付费用(根据公司安排)
- 在一些情况下,合同生效后,游客可以根据提示在签约平台或者通过其他指定的支付方式(如第三方支付平台)支付旅游费用,完成整个签约流程。支付完成后,旅游管家开始为游客的旅程做进一步准备。
• 创新性:提供独一无二的行程,如三星堆模拟考古与青铜器制作探秘、熊猫基地义工体验、川菜博物馆烹饪实践,将传统观光升级为深度参与。而且对各景点特色活动的整合是全新的尝试,为游客带来新奇感。
• 个性化:深入了解每位游客需求,无论是文化痴迷者、亲子家庭,还是美食探索家,都能获得量身定制的行程安排。从景点选择、活动参与到餐饮推荐,都极具针对性。
• 专业性与全面性:熟知每个景点的门票信息、开放时间、最佳游览方式,甚至连讲解预约和志愿者讲解时间都了如指掌。提供的注意事项涵盖证件、着装、参观规范等各个方面,像专业导游与贴心管家的完美结合,保障游客旅途无忧。
• 深度体验保障:与各景点深度合作,确保游客能深度参与特色活动,如能让游客近距离接触大熊猫保育工作、亲手制作川菜,这是其他旅游产品难以实现的,让游客拥有独一无二的旅行记忆。
满意度97%